为进一步激励广大研究生养成勤奋学习、刻苦钻研、热爱集体、关心同学的优良作风,成为具有优良的品质、扎实的基础、较强科研能力的高层次人才,经研究决定开展2021-2022学年研究生国家奖学金、校级专项奖学金的评定及先进个人评选工作。现将有关事项通知如下:
一、评选范围
本次评选的范围是食品学院2020级、2021级、2022级全日制中国籍在校研究生,不包括委培、定向培养研究生,不包括延长学习年限的研究生。
二、评选类别
本次评选的奖学金包括研究生国家奖学金、校级专项奖学金(包括朱元鼎奖学金、侯朝海奖学金、孟庆闻奖学金、汉宝奖学金、王素君基金)、企业专项奖学金(爱普奖学金)、研究生先进个人荣誉称号(三好学生、优秀学生干部、社会实践先进个人)。
三、评选条件及名额

1.各类专项奖学金评选参照《上海海洋大学各类专项奖学金实施细则》,研究生国家奖学金评选条件参照《上海海洋大学研究生国家奖学金管理暂行办法》、研究生国家奖学金加分细则参照《Kaiyun官方网站登录入口研究生学业奖学金评定实施细则》,研究生先进个人评选参照《上海海洋大学研究生先进个人评选细则》。
2. 国家奖学金申请者须获得本年度一等学业奖学金或二等奖学金且科研成绩突出,已正式公开发表SCI 、EI、ISTP、CSCD、CSSCI核心库论文或获发表专利证书。
3. 各类科研成果需以上海海洋大学为第一署名单位,计算各类科研成果的时间截止2021年8月31日。在基本修业年限内可多次获得同类奖学金,但原则上获奖成果不可重复申报使用,除了学业奖学金可与其他各项奖学金重复申报。
4.在规定学制内的研究生,因国家和单位资助出国留学或校际交流在外学习的,仍具备奖学金参评资格;由于因私出国留学、疾病、创业等未在校学习的,在此期间原则上不具备申请奖学金资格。
5.评选名额。
四、各类奖学金及先进个人申请表下载地址
1.国家奖学金、校级专项奖学金、各项研究生先进个人申请表下载地址:
上海海洋大学研究生院官网—学生工作—管理文件与下载专区-评奖评优 https://yjs.shou.edu.cn/pjpy/list.htm
2.学院专项奖学金(爱普奖学金)申请表,下载地址为:Kaiyun官方网站登录入口官网-学生工作-研究生常用表格下载-奖助学金;
3.奖学金评审细则下载地址:上海海洋大学研究生院官网—学生工作—奖助工作-制度文件;
4.先进个人评选细则下载地址:上海海洋大学研究生院官网—学生工作—奖助工作-学生评优;
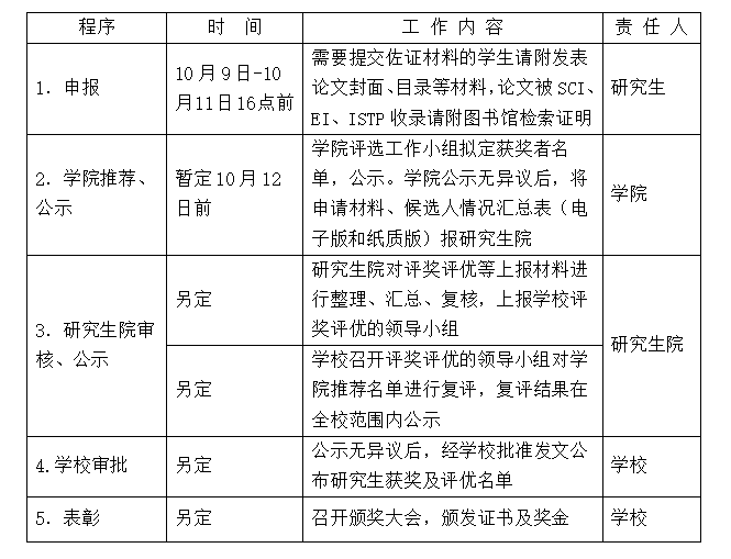
五、评定程序及日程

六、材料提交说明
1.研究生国家奖学金:提交《研究生国家奖学金申请审批表》(正反双面打印,一式两份)和《高校研究生国家奖学金专家推荐信表格》(一式一份;博士研究生须提交2封同行专家推荐信,其中1封由境外高校专家撰写;硕士研究生须提交1封校外专家推荐信。撰写推荐信的专家必须具有正高职称,对申请者的研究领域要有较深入的了解)以及评奖佐证材料(一式一份)。
备注:填写《研究生国家奖学金申请审核表》的注意事项:学生申请理由请从思想、学习科研、社会实践、创新能力等方面展开,注意语句的逻辑性,语句通顺,200-300字。
2.先进个人:申请表(一式一份)及佐证材料一式一份。
3.校级专项奖学金(包括朱元鼎奖学金、侯朝海奖学金、孟庆闻奖学金、汉宝奖学金):申请表(一式两份)及佐证材料一式一份(该奖学金佐证材料与学业奖学金佐证材料提交一份即可),王素君奖学金(基金)(22级新生申请):申请表(一式两份)及佐证材料一式一份(成绩单及专业排名)。
4.学院企业专项奖学金(爱普奖学金):申请表(一式两份)及佐证材料一式一份(该奖学金佐证材料与学业奖学金佐证材料提交一份即可)。
5.申请表与证明材料请在10月11日16点前提交至食品学院A111。
七、联系方式
联系人:奖学金:王老师 先进个人:茜老师
办公室:食品学院A111 电话:021-61900773
食品学院食品学院研究生工作办公室
2022年10月9日